



▶当前位置:
一、什么情况下开展?
1 《排污单位自行监测技术指南 总则》5.2.1.5 “监测技术包括手工监测、自动监测两种,排污单位可根据监测成本,监测指标以及监测频次等内容,合理选择适当的监测技术。对于相关管理规定要求采用自动监测的指标,应采用自动监测技术;对于监测频次高、自动监测技术成熟的监测指标,应优先选用自动监测技术。
2 《水污染防治法》第二十三条 、《大气污染防治法》第二十四条明确:重点排污单位应当安装、使用污染物自动监测设备,与生态环境主管部门的监控设备联网,保证监测设备正常运行并依法公开排放信息。”
二、验收和运行规范不一致如何执行?
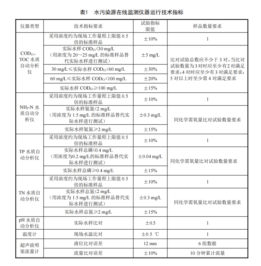
1 HJ 355运行规范附录中的表格均为参考性内容,不具备强制规范性,可根据实际情况进行调整。
2 HJ 354验收规范适用于开展验收的企事业单位,对系统的规范性和适用性进行*终判定。HJ 354中,实际水样比对总磷以0.4mg/L为不同比对方法的分界线,≥0.4mg/L时,以相对误差±15%作为判定指标,<0.4mg/L时,用浓度为0.3mg/L的有证标准样品替代实际水样进行测试,评价指标为0.4mg/L的±15%,即**误差±0.06 mg/L作为判定指标。附录与正文不一致的以正文为准。
3 验收与运维所执行的标准不同,验收需要采用便携流量比对装置,该装置中的液位计的精度应<0.1mm。
三、地方和行业标准不一致如何执行?
2019年12月24日,生态环境部发布的《水污染源在线监测系统 (CODCr、NH3-N 等)验收技术规范》等三个技术规范对2007年的技术规范进行了更新,但某省的相关规范未更新,在执行过程中,优先参照哪个标准?
《中华人民共和国环境保护法》第十七条规定“国家建立、健全环境监测制度。***环境保护主管部门制定监测规范”“监测机构应当使用符合国家标准的监测设备,遵守监测规范”。
据此,应优先执行《水污染源在线监测系统(CODCr、NH3-N等)运行技术规范》(HJ 355-2019)。对于HJ 355-2019未规定的内容应遵守省内规范,对于二者均作出规定的内容应从严执行。
四、如何比对和校准?
1《水污染源在线监测系统(CODCr、NH3-N 等)运行技术规范》(HJ 355-2019)表1指质控样核查和实际水样比对结果应满足的要求,根据表1规定的质控样实验结果来决定仪器是否应进行校准,校准所采用的样品浓度应根据仪器自身量程、曲线进行选择。

2 实际水样的比对数量应根据现场排放实际情况和比对时具体情况来选择,此处规定是强调至少需要做3对,如有特殊情况,或者依据运维公司自身的质量管理要求,可以做4对或5对。
3 根据《水污染源在线监测系统(CODCr、NH3-N 等)数据有效性判别技术规范》(HJ 356-2019)6.2.4有关规定,水质自动分析仪维护保养期间、校准和校验等非正常采样监测时间段内输出的监测值为无效数据。
在执法过程中,执法人员发现某台自动监控设施消解时间、温度等设置不符合相关技术规范,立即采集2瓶实际水样,一瓶立即上机操作读取仪器数据,另一瓶送至监测站进行手工监测,如发现该次比对不合格,仅有一组比对数据,是否可以判定该台设备不正常运行?如果仅发现消解时间、温度等参数设置不符合技术规范,不进行相关比对监测,是否也可判定该台设备不正常运行?
针对涉嫌不正常运行自动监测设备的认定,可参照《污染源自动监控设施现场监督检查办法》(原环境保护部令第19号)第十九条有关规定,其中包括:不按照技术规范操作,导致污染源自动监控数据明显失真的;擅自改动污染源自动监控系统相关参数和数据的。
实际执法过程中,可根据技术规范要求和执法监测结果判断是否因不按照技术规范操作导致数据明显失真,结合运维记录和验收记录判断是否存在擅自改动参数设置的情形。
根据《水污染源在线监测系统(CODCr、NH3-N 等)数据有效性判别技术规范》(HJ 356-2019)6.2.4有关规定,水质自动分析仪维护保养期间、校准和校验等非正常采样监测时间段内输出的监测值为无效数据。
来源:生态环境科普365
我司主营:
▲基于--环境监测智慧家的中环在线TM--环境监测智慧家运营平台;基于核心专利技术的各类水质在线分析仪(CODcr、氨氮、总磷、总氮、CODmn、多参数仪、MLSS、余氯及各类重金属等);
▲VOCs挥发性有机物在线监测仪器及系统(甲烷/非甲烷总烃/苯系物 常规量程、低量程及超低量程);
▲CEMS 烟气在线监测仪器及系统(常规量程、低量程及超低量程);我们始终以“专注运维,用心服务”为宗旨,并以“真运维”作为一切行为的*高准则,立志为客户提供规范、专业、优质而可靠的在线监测产品与运维服务,并通过协同分享共赢的新生态,为市场带来新的变革,为合作伙伴提供新的增长点!
更多详情及信息诚邀关注我司微信公众号获得*新信息: